Challenges in Sedation Management in Critically Ill Patients with COVID-19:
A Brief Review
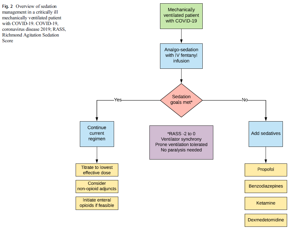
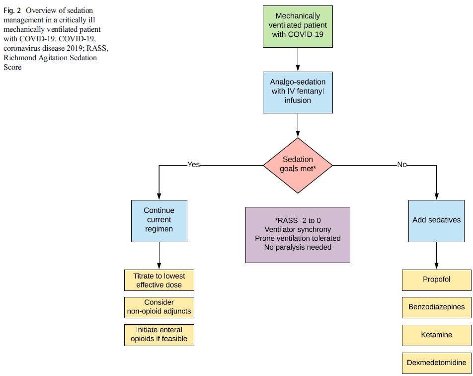
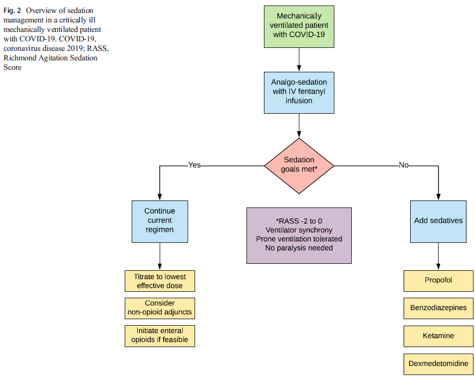
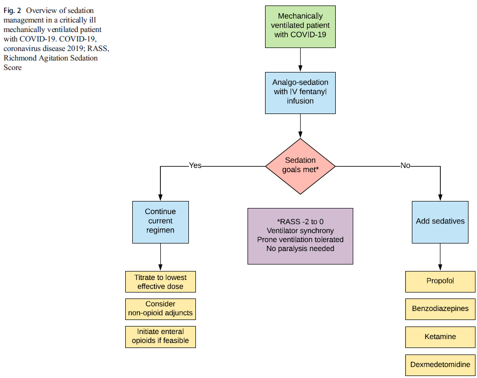
Severe acute respiratory syndrome coronavirus 2 (SARS-CoV-2)는 lower respiratory tract에 발현된 angiotensin-converting enzyme 2 receptor에 결합함으로써 angiotensin II의 생산을 증가시키고, 이는 pulmonary vascular permeability와 cytokine들의 induction을 증가시킨다. ARDS 환자에서 적절한 sedation은 patient-ventilator dys-synchrony, accidental extutation, circuit disconnection을 방지하고, refractory hypoxic respiratory failure가 발생한 환자에서 prone ventilation과 paralysis가 가능하게 한다.
COVID-19에 감염된 중환자들은 sedation과 analgesia의 더 높은 용량이 요구된다는 연구가 있다.
Kapp CM et al. The use of analgesia and sedation in mechanically ventilated patients with COVID-19 ARDS. Anesth Analg. 2020.
Pain과 anxiety는 pre-existing sympathetic stress response를 증가시키고, endogenous catecholamine acitivity 증가, oxygen consumption 증가, tachycardia, hypercoagulability, hypermetabolism, immunosuppression을 초래한다.
Devlin JW et al. Executive summary: clinical practice guidelines for the prevention and management of pain, agitation/sedation, delirium, immobility, and sleep disruption in adult patients in the ICU. Crit Care Med. 2018;46(9):1532–48.
2022.07.01 - [의학] - 섬망의 예방과 치료
섬망의 예방과 치료
Delirium(섬망)의 예방 및 치료에 대한 효과적인 evidence-based strategies와 protocol의 개발을 위해 현재 비약리학적 및 약리학적 접근에 대한 여러 건의 RCT가 진행되고 있다. 안정적이었던 환자에서 agitat
blueorbit.tistory.com
적절한 pain control과 sedation은 ventilator dys-synchrony를 방지하는데 있어 중요한 역할을 한다. Ventilator dys-synchrony는 peak airway pressure가 증가하면서 발생하는 ventilator-induced lung injury (VILI)를 유발함으로써 환자의 예후에 악영향을 미친다.
Matthay MA et al. Treatment for severe acute respiratory distress syndrome from COVID-19. Lancet Respir Med. 2020;8:433–4.
젊은 환자가 COVID-19 환자의 상당 부분을 차지하는데, 이 환자들은 comorbidity가 더 적고, respiratory drive가 더 높으며, 이전에 사용하던 진정제에 대한 내구성 증가와 관련하여 강한 염증 반응을 보인다. Mechanical ventilation 기간이 7일에서 12일로 더 길며 이는 sedation 기간 역시 더 길다는 것을 의미한다.
Martyn JAJ et al. Opioid tolerance in critical illness. N Engl J Med. 2019;380(4):365–78.
Bhatraju PK et al. Covid-19 in critically ill patients in the Seattle Region - case series. N Engl J Med. 2020;382:2012–22.

여러 가이드라인에 의하면, pain control은 중환자 치료에서 가장 우선 순위에 위치하며, opioid와 같은 analgosedation (eg, analgesia-first 혹은 analgesia-based)의 투여가 주요 방법이라고 할 수 있다.
Devlin JW et al. Executive summary: clinical practice guidelines for the prevention and management of pain, agitation/sedation, delirium, immobility, and sleep disruption in adult patients in the ICU. Crit Care Med. 2018;46(9):1532–48.
Opioid-induced chest wall rigidity는 thoracic and abdominal muscle tone을 증가시키며, 이는 기관 삽관된 환자에서 airway pressure 증가 및 oxygen desaturation으로 나타날 수 있다.
HamSY et al. Recurrent desaturation events due to opioid-induced chest wall rigidity after low dose fentanyl administration. Korean J Crit Care Med. 2016;31(2):118–22.
Propofol 투여로 인해 systemic vascular resistance와 myocardial contractility의 dose-dependent decrease가 발생하는데, 이는 COVID-19 환자가 septic shock을 보이는 상황에서 blood pressure 저하가 더 악화된다.
Marik PE. Propofol: therapeutic indications and side-effects. Curr Pharm Des. 2004;10(29):3639–49.
COVID-19 환자는 myocardial injury, viral myocarditis, stress cardiaomyopathy가 더 호발한다고 알려져 있으므로, propofol에 의한 myocardial contractility 감소가 더 심하게 나타날 수 있다.
Clerkin KJ et al. Coronavirus disease 2019 (COVID-19) and cardiovascular disease. Circulation. 2020.

Ventilatory dyssynchrony를 보이거나 prone position이 필요한 COVID-19 환자에서 dexmedetomidine 단독 치료로는 필요한 sedation level에 도달하기 힘들다. 게다가 장기간의 주입으로 tolerance가 발생할 수 있다.
Anand VG. Sedation in intensive care unit: is dexmedetomidine the best choice? Int J Crit Illn Inj Sci. 2012;2(1):3–5.
Gagnon 등은 성인 중환자에서 dexmedetomidine을 clonidine (또다른 alpha-2 adrenerginc agonist)으로 변경함으로써 fentanyl 투여 용량을 유의미하게 감소시킬 수 있다고 보고하였다.
Gagnon DJ et al. Transition from dexmedetomidine to enteral clonidine for ICU sedation: an observational pilot study. Pharmacotherapy. 2015;35(3): 251–9.
Ketamine의 주요 부작용인 psychotomimetic effects는 dose-dependent하며, low dose의 benzodiazepine을 병용함으로써 줄일 수 있다.
Green SM et al. Ketamine in adults: what emergency physicians need to know about patient selection and emergence reactions. Acad Emerg Med. 2000;7(3):278–81.
Reference
Challenges in Sedation Management in Critically Ill Patients with COVID-19: a Brief Review. Kunal Karamchandani et al. Current Anesthesiology Reports (2021) 11:107–115
2024.02.10 - [의학] - Demedetomidine(precedex, medex) 용법과 부작용
Demedetomidine(precedex, medex) 용법과 부작용
Delririum(섬망), agitation(진전) 등에서 사용하는 dexmedetomidine(precedex, medex, 프리세덱스, 메덱스)의 용법과 부작용은 다음과 같습니다. Dosage regimen 일반적으로 initial loading dose는 하지 않지만 필요한 경
blueorbit.tistory.com
2023.11.08 - [의학] - Mechanical ventilation(기계 호흡) 중인 환자에서 ketamine(케타민)의 효과
Mechanical ventilation(기계 호흡) 중인 환자에서 ketamine(케타민)의 효과
Ketamine Sedation in Mechanically Ventilated Patients: A Systemic Review and Meta-Analysis Purpose Ketamine(케타민)은 mechanical ventilation 중인 환자에서 sedation 목적으로 점차 사용이 증가하고 있습니다. 본 연구는 mechanical
blueorbit.tistory.com
2024.01.24 - [의학] - 급성 심근경색 환자에서 주입한 진정제 종류에 따른 예후 비교
급성 심근경색 환자에서 주입한 진정제 종류에 따른 예후 비교
Comparing the impact on the prognosis of acute myocardial infarction critical patients of using midazolam, propofol, and dexmedetomidine for sedation. Background Acute myocaridal infarction(AMI, 급성 심근경색)으로 중환자실 치료를 받고 있
blueorbit.tistory.com
2024.02.26 - [투자] - 벤조디아제핀은 외상 환자에서 감염과 혈전 합병증을 유발 수 있다
벤조디아제핀은 외상 환자에서 감염과 혈전 합병증을 유발 수 있다
Benzodiazepines Increase the Likelihood of Both Infectious and Thrombic Complications Introduction Benzodiazepine(BZD, 벤조디아제핀)은 macrophage의 peripheral γ-amino-butyric acid type A에 영향을 줌으로써 면역 반응을 조절한다. Mac
blueorbit.tistory.com
'의학' 카테고리의 다른 글
| NOACs 복용 환자가 수술 시 heparin 사용 여부와 NOACs 재복용 시점 (0) | 2021.11.07 |
|---|---|
| 복부 둔상 환자에서 항응고 치료는 언제 시작해야 할까? (0) | 2021.11.04 |
| 중환자에서 CRRT를 언제 중단할 수 있을까 (0) | 2021.11.04 |
| 중환자에서 parenteral nutrition(정맥영양)을 언제 시작해야 할까? (0) | 2021.11.01 |
| TPN (total parenteral nutrition) prescription (0) | 2021.09.28 |