Data Descriptor: MIMIC-III, a freelyaccessible critical care database
MIMIC-III(Medical Information Mart for Intensive Care)는 대형 3차 치료 병원의 중환자실에 입원한 환자와 관련된 정보로 구성된 대규모 single-center database이다. 이 data에는 vital signs, medications, laboratory measurements, observations, 의료인이 작성한 notes, fluid balance procedure codes, diagnostic codes, imaging reports, hospital length of stay, survival data 등이 포함되어 있다. 이 database는 학술 및 산업 연구, quality improvement initiatives, 고등 교육 과정을 포함한 응용 프로그램을 지원한다.
Background & Summary
MIMIC-III는 Massachusetts의 Boston에 있는 Beth Israel Deaconess Medical Center에 입원한 환자의 비식별화되고 포괄적인 임상 데이터를 통합하고 데이터 사용 계약에 따라 전 세계 연구자들이 이 데이터에 광범위하게 액세스 할 수 있도록 한다.

Patient characteristics
MIMIC-III는 2001년부터 2012년 사이에 중환자실에 입원한 16세 이상 성인 환자의 53,423 건의 기록과 2001년부터 2008년 동안 신생아중환자실에 입원한 7,870명의 신생아 기록을 갖고 있다. 또한 38,597명의 성인 환자에 대한 입원 기록이 있다. 성인 환자의 median age는 65.8세(Q1–Q3: 52.8–77.8)이고, 55.9%가 남성 환자이며, in-hospital mortality는 11.5%이다. Median length of a ICU stay는 2.1일(Q1–Q3: 1.2–4.6), median length of a hospital stay는 6.9일(Q1-Q3:4.1–11.9)이다.
각 입원 당 평균 4,579 건의 chart observation('chartevent')와 380건의 laboratory measurement('labevents)를 확인할 수 있다.

환자가 퇴원 시 주진단으로 등록된 International Classification of Diseases (ICD-9) codes를 다음의 table 2에서 확인이 가능하며, 16세 이상의 환자에서 가장 흔하게 등록된 진단명은 다음과 같다.
- 414.01 (‘Coronary atherosclerosis of native coronary artery’), accounting for 7.1% of all hospital admissions
- 038.9 (‘Unspecified septicemia’), accounting for 4.2% of all hospital admissions
- 410.71 (‘Subendocardial infarction, initial episode of care’), accounting for 3.6% of all hospitaladmissions
Classes of data
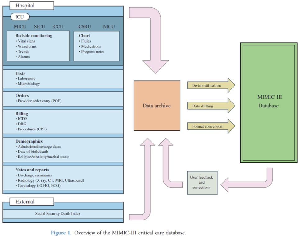
MIMIC-III database에서 이용 가능한 data는 bedside에서 간호사가 측정한 시간이 기록된 생리학적 지표부터 영상의학과에서 시행한 영상 검사의 free-text interpretation에 이르기까지 다양하다.

다음 figure 2는 medical ICU에 입원한 환자의 sample data를 보여주는데, 이 환자는 febrile neutropenia, anemia, thrombocytopenia로 입원해서 약물 치료를 받은 과정을 보여준다.

Data records
MIMIC-III는 26개의 table로 구성된 relational database로, suffix 'ID'로 table 간에 연결이 가능하다. 예를 들어 SUBJECT_ID는 환자의 고유 번호이며, HADM_ID는 환자가 입원했을 때의 번호(즉, 같은 환자라도 입원 시기가 다를 수 있다), ICUSTAY_ID는 중환자실 입실 시의 번호이다.
Notes, laboratory tests, fulid balance와 같은 charted event는 'events' table의 series에 저장되어 있다.
예를 들어 OUTPUTEVENTS table에서 환자의 output에 관한 모든 measurement를 확인 가능하며, LABEVENTS table에는 laboratory test 결과가 포함되어 있다.
'D-' 접두사가 붙은 table은 dictionary table이며 identifier에 대한 정의를 제공한다.
예를 들어 CHARTEVENTS의 모든 행은 측정된 concept를 나타내는 단일 ITEMID와 연결되지만 그 measurement의 실제 이름은 포함하지 않는다. ITEMID는 CHARTEVENTS와 D-ITEMS를 결합하여 주어진 ITEMID가 나타내는 concept를 식별 가능하다.
Data Tables
MIMIC data model 개발은 해석의 단순성과 근거에 대한 근접성의 균형을 맞추는 작업이 포함되었다. 따라서 이 model은 사용자 피드백에 대한 응답으로 MIMIC database의 반복을 통해 수정된 기본 data source를 포함한다. 다음의 table 4는 data가 data table들에 분산되는 방식을 보여준다.

Transformation을 수행할 때 원래 data를 가정하지 않도록 주의를 기울였기 때문에, MIMIC-III는 raw data를 잘 반영한다.
일반적으로 환자가 입원하고 치료를 받는 과정을 따라가는 데 다음 5개의 table이 사용된다:
ADMISSIONS, PATIENTS, ICUSTAYS, SERVICES, TRANSFER
또 다른 5개의 table은 각각의 정의에 대한 cross-referencing code에 대한 dictionary다:
D_CPT, D_ICD_DIAGNOSES, D_ICD_PROCEDURES, D_ITEMS, D_LABITEMS
나머지 table에는 physiological measurements, caregiver observations, billing informat 등이 있다. 필요한 경우 table들을 합치는 것이 가능하다. 예를 들어, D_ICD-PROCEDURES 및 CPTEVENTS table 모두 procedure와 관련된 정보를 갖고 있으므로 합칠 수 있다. 하지만 data source가 상당히 다르므로 명확성을 위해 table을 독립적으로 유지하는 것이 좋으며, MIMIC data model 내에서 table을 결합하는 대신, 연구자가 database view를 개발 및 적절하게 변형하는 것을 제안한다.
Reference
Alistair E.W. Johnson et al. Data Descriptor:MIMIC-III, a frerly accessible critical care database.
2022.05.30 - [의학] - Machine learning을 이용한 COVID-19 환자에서의 extubation failure 예측
Machine learning을 이용한 COVID-19 환자에서의 extubation failure 예측
Predictors for extubation failure in COVID‑19 patients using a machine learning approach Introduction Extubation(발관)을 시행할 최적의 타이밍을 결정하는 것은 중환자의학 분야에서 주요한 주제 중 하나이다. 본 연구에
blueorbit.tistory.com
2022.05.21 - [의학] - Machine learning을 이용한 패혈증 환자의 Simple Weaning Model
Machine learning을 이용한 패혈증 환자의 Simple Weaning Model
A Simple Weaning Model Based on Interpretable Machine Learning Algorithm for Patients With Sepsis: A Research of MIMIC-IV and eICU Databases Background Invasive mechanical ventilation(침습점 기계 환기)는 sepsis(패혈증) 환자의 예후에서 중
blueorbit.tistory.com
2024.01.23 - [의학] - Propofol과 fentanyl의 병합 요법이 중환자 사망률에 미치는 영향
Propofol과 fentanyl의 병합 요법이 중환자 사망률에 미치는 영향
The effects of midazolam or propofol plus fentanyl on ICU mortality: a retrospective study based on the MIMIC-IV database Background 중환실의 환자는 스트레스를 받는 환경에 놓여 있고 침습적 시술 시 협조적이기 힘든 상황이
blueorbit.tistory.com
'의학' 카테고리의 다른 글
| 기계 호흡 연관 폐렴 환자에서 항생제 선택 (2) | 2024.02.17 |
|---|---|
| 외과적 항문관, 항문의 혈관 (6) | 2024.02.16 |
| 급성 심근경색에 의한 심인성 쇼크 중환자의 일반적인 집중 치료 - 2 (1) | 2024.02.14 |
| 급성 심근경색에 의한 심인성 쇼크 중환자의 일반적인 집중 치료 - 1 (0) | 2024.02.13 |
| Sepsis-induced Coagulopathy와 DIC의 pathophysiology (0) | 2024.02.12 |